您所在的位置:上海在线首页 > 财经企业 > 财经快讯> 浏览正文


127个城市争夺15个名额 谁将成为首批国家物流枢纽?


 
2019-9-2 22:15:31

  文丨西部菌
又有15个城市被国家选中,并委以重任!

  据报道,经过数月申报筛选,第一批15个左右国家物流枢纽名单近日将公布,标志着国家物流枢纽网络建设正式起步,诸多重大项目蓄势待发。

  被选中的15个城市,将配合京津冀协同发展、长江经济带发展、粤港澳大湾区建设、长三角一体化发展等国家重大战略实施需要,撬动区域经济新增长。

  目前最大的悬念是,这15个城市分别是谁?担任国家物流枢纽,对区域竞争和城市发展又有哪些利好?

  01 127个物流枢纽,谁被点名次数最多
其实在2018年年底,多部门联合印发了《国家物流枢纽布局和建设规划》,国家物流枢纽城市的布局就基本定型了。

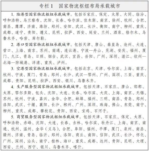
  在《规划》中,按照类型和功能定位,物流枢纽被分为陆港型、港口型、空港型、生产服务型、商贸服务型、陆上边境口岸型6类,规划建设总数量为212个,涉及城市127个,具体分别如下图:

  来源:《规划》

  陆港型、港口型、空港型、陆上边境口岸型,顾名思义很好理解。生产服务型,主要是是指依托产业集聚区,为工农业生产提供原材料供应、中间产品和产成品储运、分销等一体化的现代供应链服务。

  商贸服务型,则是指为大规模商贸、消费等,提供商品仓储、干支联运、分拨配送等物流服务,以及金融、结算、供应链管理等增值服务。

  其中,南京、武汉、重庆3个城市,集陆港型、港口型,空港型、生产服务型、商贸服务型五大枢纽为一体,成为亮相次数最多的城市。

  其次是上海、天津、广州、深圳、杭州、青岛、西安、郑州、贵阳、成都、长沙、哈尔滨共12个城市,它们占据了四大枢纽的定位。

  接着是大连、宁波、厦门、南宁、合肥、太原等等,集三大枢纽于一身;济南、苏州、拉萨、呼和浩特等城市,则身兼二职。

  以上可以大体判断出中国顶级物流枢纽城市的格局。亮相次数越多,意味着物流枢纽层面的功能越齐全和完备,竞争力越强,当然也越有可能入选第一批大名单。

  颇为巧合的是,身兼五职和身兼四职的城市数量,加起来正好是15个,那么它们是否正是第一批的入围名单?

  当然也可能出现意外。因为从报道来看,措辞是15个左右,不排除有上下浮动的可能。

  北京的交通枢纽地位毋庸置疑,不过国家赋予它的物流功能,没有其他一二线城市多。但就算没有入围第一批大名单,也不意味着北京没这个实力,而是作为首都的特殊定位使然。

  02 入选首批物流枢纽名单要怎样的资本

  南京、武汉、重庆;上海、天津、广州、深圳、杭州、青岛、西安、郑州、贵阳、成都、长沙、哈尔滨。

  这些至少身兼四职的城市,可以解读出很多规律,比如基本都在长、珠三角、京津冀和成渝城市群;除贵阳,其他至少都是副省级城市起步;囊括了除北京外的全部国家中心城市……

  虽然上述15个城市,未必就是首批的最终名单,但其地域分布规律,还是能够反映出成为顶级物流枢纽需要具备的标准。

  其实在前述《规划》中,就对物流枢纽的认定有过相关标准要求,127个城市正是据此筛选出来的,我们来看具体的表述:

  依据区域经济总量、产业空间布局、基础设施联通度和人口分布等,统筹考虑国家重大战略实施、区域经济发展、产业结构优化升级等需要,结合“十纵十横”交通运输通道和国内物流大通道基本格局。

  这段话可以理解为两个层面:第一是自身综合实力和区位基础;第二是国家战略的需要。

  先看第一点。成为顶级物流枢纽,首先要有基本的经济实力。其实从上面的15个城市就能看出来,身兼四职的枢纽,大部分都是GDP二十强城市,西安同样在边缘徘徊。

  唯二例外的可能是哈尔滨和贵阳,上半年GDP排名,哈尔滨以2717.7亿排第38名;贵阳则以1785.7亿,排65第名。

  区域经济总量、产业空间布局、基础设施联通度和人口分布,是城市综合实力的反映。就像成为生产服务型枢纽,必须得有成熟的产业集聚;成为商贸服务型枢纽,周边必须有庞大的商贸和消费市场。

  所以对竞争首批名单的各城市来说,枢纽不是一天建成的,没有一定的经济实力,注定都上不了牌面。

  当然交通通达度是基础性的因素。西安、郑州、贵阳等地,都有交通加持,像西安接近地图的几何中心,郑州被誉为火车拉来的城市,贵阳身处县县通高速的贵州,在贵广高铁通车后更是直通珠三角。

  相反像南昌,因为江西作为高铁洼地,此次被点名次数自然甚少。

  来源:《规划》

  再看第二个层面,国家战略需要。要对外开放,所以有了沿海开放城市;要改革试验,所以有了经济特区,国家战略意味着各种资源利好砸来,被委以重任的城市会直接受益。

  目前像一带一路、南下通道等等,都是国家级战略。这意味着重庆、成都等城市,首轮毫无疑问会位列其中,政策通道覆盖的一些二三线城市,同样有机会在后期被选中。

  03 被国家选中意味着什么

  其实在物流枢纽名单拟定之前,包括郑州、西安、武汉等地在内的诸多城市,就打响了“中国孟菲斯”争夺战。

  这里有必要再科普下孟菲斯。它只有不到百万的人口,曾经是一座不起眼的小城,但随着机场的扩容,联邦快递的入驻,作为美国经济地理中心的优势,被进一步做强。目前它已经是美国最大的货运枢纽中心。

  孟菲斯,来源:网络

  物流枢纽不仅为孟菲斯带来了大量的物流企业,上百亿的收入,还带动了医疗、制造等相关产业的兴起。这其实也解释了,为何国内各大城市,会如此热衷于打造中国版孟菲斯。

  最直观的例子是重庆和郑州,前者的笔电产业,得益于中欧班列的物流大通道的打通;后者的电子制造,因为临空港口的建设而受益匪浅,去年更是和西安一起拿下第五航权。

  另外对各城市来说,除了产业集聚、资金聚拢、人口吸纳的利好,甚至包括带动楼市升温外,打造顶级物流枢纽,还有个重要功能——提升竞争国家中心城市的资本。

  前面提到,至少身兼四职的15个城市,除了北京外,囊括了其他全部国家中心城市。

  这种高度的吻合度不难理解,国家中心城市的一个重要功能,正是为了辐射和带动周边,而这一功能的实现,必然离不开高效畅通的物流大通道。

  2017年货邮吞吐量,来源:网络

  所以等接下来15城的大名单公布,似乎也可以通过它,畅想国家中心城市的扩容名额和具体的增员名单。

 

编辑:上海在线 shzx.com

+ 相关信息咨讯
·商业没有捷径,但可以“换道”
·最美W SQUARE夏日多巴胺市集来咯!多重福利加上保
·央行:上半年人民币存款余额295.72万亿元,同比增
·上半年银行退出千余家支行、分理处等
·2024年东吴双创峰会启幕 XR创新企业VITURE惊艳亮
·第七届进博会企业展签约面积超35万平方米,26家企
·三大航上半年继续减亏,南航二季度环比转亏:国内
·贸易规模再创新高!今年上半年我国货物贸易进出口
·2024年全国夏粮获丰收,产量比上年增长2.5%
·太平人寿上海分公司7•8全国保险公众宣传活
版权与免责声明:
1.上海在线 shzx.com 所载作品均转载自境内其他合法网站,均来自我站会员在线投稿,全部转载自其它媒体,转载目的在于传播信息,不代表本网观点,本网不承担直接责任及连带责任。
2. 因难以对所有会员投稿文章事前版权筛查,如因作品内容、版权等被侵权需本网删除的,请根据“避风港原则”在作品在本网发表之日或发现被侵权之日起30日内务必发邮件law###shzx.com(发送时请将###更换为@)书面通知我站,若未书面通知我站不负法律责任。

版权所有 Copyright ©2003-2024 上海远方信息 上海在线 shzx.com All Rights Reserved. 网络作品传播权及著作权声明
媒体合作(发稿采访发布会等)电话:021-34121912 微信:yuanfangnet QQ:156988883 点击可以在线给我们留言,我们会在第一时间回复您


公安备案号:

沪公网安备 31011202002854号

工信部ICP备案号:沪ICP备17046604号-10