您所在的位置:上海在线首页 > 财经企业 > 财经快讯> 浏览正文


又炸雷:"一夜之间"巨亏63% 一则公告引发"血案"


 
2020-5-6 22:23:10

  没想到可转债割起韭菜来,比炒股还狠,上市公司一纸公告,就犹如一把镰刀伸向了投资者。

  5月6日,A股迎来开门红,但买了泰晶科技(24.120, 0.93, 4.01%)的可转债的投资者今夜应该睡不好觉了。

  晚间公司公告,发泰晶科技布提前赎回“泰晶转债(364.940, 10.61,2.99%)”的提示性公告,后续将公布赎回登记日、赎回程序、价格、时间等具体事宜。数据显示,当日泰晶转债收盘价为364.94元,转股溢价率为170.83%。

  也就说,一夜之间,买了“泰晶转债”的投资者,要亏掉60%。

  泰晶科技:提前赎回“泰晶转债”

  5月6日晚间,泰晶科技公布,公司股票2020年3月30日至2020年5月6日期间,连续三十个交易日中至少有十五个交易日收盘价格不低于“泰晶转债”当期转股价格的130%(即23.27元/股),已触发“泰晶转债”的赎回条款。

  公司于2020年5月6日分别召开第三届董事会第十七次会议和第三届监事会第十一次会议审议通过了《关于提前赎回“泰晶转债”的议案》,同意公司此次对已发行的“泰晶转债”行使提前赎回权,提前赎回全部“赎回登记日”登记在册的“泰晶转债”。

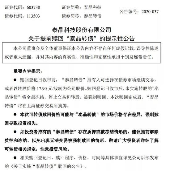
  根据公司《募集说明书》及相关规定,赎回登记日收市前,“泰晶转债”持有人可选择在债券市场继续交易,或者以转股价格17.90元/股转为公司股份(可转债持有人可向开户证券公司咨询办理转股具体事宜)。赎回登记日收市后,未实施转股的“泰晶转债”将全部冻结,停止交易和转股,被强制赎回。此次赎回完成后,“泰晶转债”将在上海证券交易所摘牌。


 

编辑:上海在线 shzx.com

+ 相关信息咨讯
·商业没有捷径,但可以“换道”
·最美W SQUARE夏日多巴胺市集来咯!多重福利加上保
·央行:上半年人民币存款余额295.72万亿元,同比增
·上半年银行退出千余家支行、分理处等
·2024年东吴双创峰会启幕 XR创新企业VITURE惊艳亮
·第七届进博会企业展签约面积超35万平方米,26家企
·三大航上半年继续减亏,南航二季度环比转亏:国内
·贸易规模再创新高!今年上半年我国货物贸易进出口
·2024年全国夏粮获丰收,产量比上年增长2.5%
·太平人寿上海分公司7•8全国保险公众宣传活
版权与免责声明:
1.上海在线 shzx.com 所载作品均转载自境内其他合法网站,均来自我站会员在线投稿,全部转载自其它媒体,转载目的在于传播信息,不代表本网观点,本网不承担直接责任及连带责任。
2. 因难以对所有会员投稿文章事前版权筛查,如因作品内容、版权等被侵权需本网删除的,请根据“避风港原则”在作品在本网发表之日或发现被侵权之日起30日内务必发邮件law###shzx.com(发送时请将###更换为@)书面通知我站,若未书面通知我站不负法律责任。

版权所有 Copyright ©2003-2024 上海远方信息 上海在线 shzx.com All Rights Reserved. 网络作品传播权及著作权声明
媒体合作(发稿采访发布会等)电话:021-34121912 微信:yuanfangnet QQ:156988883 点击可以在线给我们留言,我们会在第一时间回复您


公安备案号:

沪公网安备 31011202002854号

工信部ICP备案号:沪ICP备17046604号-10