您所在的位置:上海在线首页 > 财经企业 > 财经快讯> 浏览正文


单季净利亏数千万 方正证券3项业务9大问题遭监管拷问


 
2020-5-29 23:06:41

 来源:财联社

  记者 陈靖

  你以为交完成绩单就没事了?来自监管层的一大波灵魂拷问正在袭来。

  2019年券商业绩整体红红火火,不过有几家公司略显恍惚。刚交完成绩单就迎来监管部门的灵魂拷问。

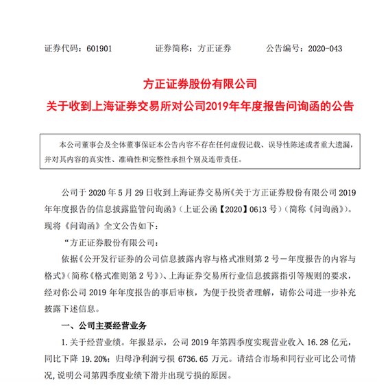
  5月29日,方正证券发布了一则关于收到上交所对公司2019年年度报告问询函的公告,上交所就方正证券的主要经营业务、关联方相关业务等提出了9项问询,涉及公司及子公司相关报告期业绩亏损的原因、前期2.3亿信托资金事项与控股股东及其关联方之间是否存在其他业务和资金往来或潜在利益安排等。


 

编辑:上海在线 shzx.com

+ 相关信息咨讯
·商业没有捷径,但可以“换道”
·最美W SQUARE夏日多巴胺市集来咯!多重福利加上保
·央行:上半年人民币存款余额295.72万亿元,同比增
·上半年银行退出千余家支行、分理处等
·2024年东吴双创峰会启幕 XR创新企业VITURE惊艳亮
·第七届进博会企业展签约面积超35万平方米,26家企
·三大航上半年继续减亏,南航二季度环比转亏:国内
·贸易规模再创新高!今年上半年我国货物贸易进出口
·2024年全国夏粮获丰收,产量比上年增长2.5%
·太平人寿上海分公司7•8全国保险公众宣传活
版权与免责声明:
1.上海在线 shzx.com 所载作品均转载自境内其他合法网站,均来自我站会员在线投稿,全部转载自其它媒体,转载目的在于传播信息,不代表本网观点,本网不承担直接责任及连带责任。
2. 因难以对所有会员投稿文章事前版权筛查,如因作品内容、版权等被侵权需本网删除的,请根据“避风港原则”在作品在本网发表之日或发现被侵权之日起30日内务必发邮件law###shzx.com(发送时请将###更换为@)书面通知我站,若未书面通知我站不负法律责任。

版权所有 Copyright ©2003-2024 上海远方信息 上海在线 shzx.com All Rights Reserved. 网络作品传播权及著作权声明
媒体合作(发稿采访发布会等)电话:021-34121912 微信:yuanfangnet QQ:156988883 点击可以在线给我们留言,我们会在第一时间回复您


公安备案号:

沪公网安备 31011202002854号

工信部ICP备案号:沪ICP备17046604号-10